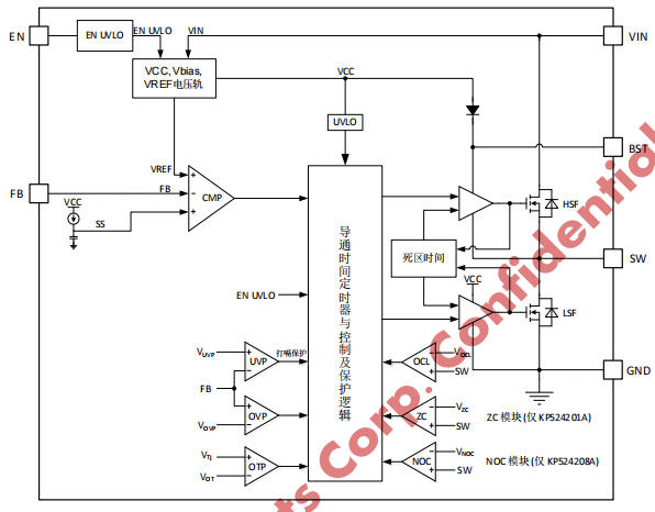
KP52420XA 是必易微推出的一款高性能同步降壓 DC-DC 轉換器芯片,具備以下核心指標:


?? 輕載模式差異
| 型號 | 模式 | 特點 |
|---|---|---|
| KP524201A | PFM | 自動降頻,提升輕載效率,適合電池供電 |
| KP524208A | FPWM | 強制連續(xù)模式,固定頻率,低紋波,適合通信/邏輯供電 |

| 輸出電壓 | RFB(T) | RFB(B) | 電感 | 輸出電容 |
|---|---|---|---|---|
| 5.0V | 54.9kΩ | 10kΩ | 4.7μH | 22μF ×2 |
| 3.3V | 33.2kΩ | 10kΩ | 3.3μH | 22μF ×2 |
| 1.8V | 13.7kΩ | 10kΩ | 2.2μH | 22μF ×2 |
| 1.05V | 3.74kΩ | 10kΩ | 1.5μH | 22μF ×2 |
所有型號均支持 0.768V~7V 可調輸出,只需更換分壓電阻即可。
| 測試項 | 條件 | 結果 |
|---|---|---|
| 效率 | 12V→5V/4A | 92.3% |
| 紋波 | 5V/4A | 16.5mV |
| 負載調整率 | 0~4A | ±0.8% |
| 輸入調整率 | 6~17V | ±0.2% |
| 瞬態(tài)響應 | 0A?4A | 跌落 <80mV |
| 熱性能 | 12V→5V/4A | 芯片表面 46.8℃ |
| 應用場景 | 推薦型號 | 理由 |
|---|---|---|
| 工業(yè)控制板 | KP524201A | 24V→5V/4A,高效率,保護全 |
| 機頂盒/路由器 | KP524208A | FPWM 低紋波,適合邏輯供電 |
| 智能音響 | KP524201A | PFM 輕載高效,待機省電 |
| 電子 POS 機 | KP524208A | 固定頻率,EMI 易過 |
| 模塊電源前級 | KP524201A | 小體積,4A 輸出,易并聯(lián) |
深圳三佛科技提供技術支持,批量價格有優(yōu)勢~
KP52420XA 系列用 600kHz COT 控制 + 同步整流 + 全套保護,在 4.5V~17V 輸入、4A 輸出 的中壓降壓場景中,幾乎“零外圍”設計。無論你是做 12V 轉 5V/4A 的工業(yè)電源,還是 9V 轉 3.3V/4A 的通信板卡,KP52420XA 都能用 極簡 BOM、超小體積、極致效率 幫你一步到位。
把補償網(wǎng)絡、肖特基、大電感統(tǒng)統(tǒng)扔掉,KP52420XA 讓中壓供電設計回歸“極簡主義”。