在現代電源管理領域,隨著對能效和性能要求的不斷提高,同步整流技術逐漸成為提升電源轉換效率的關鍵手段之一。LP35116-7 作為一款高性能副邊同步整流驅動芯片,憑借其卓越的技術特性和廣泛的應用場景,正在為各類電源系統帶來顯著的性能提升和效率優化。
LP35116-7 是由芯茂微推出的一款專為 AC-DC 同步整流應用設計的高性能芯片。它適用于正激和反激系統,并支持不連續導通模式(DCM)和連續導通模式(CCM)等多種工作模式。這款芯片以其高耐壓、高效率和靈活的配置能力,成為眾多電源設計工程師的首選方案。
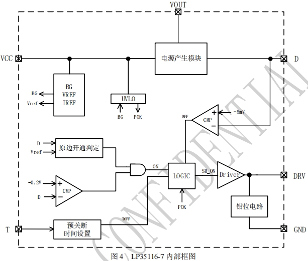
內部框架圖如下所示

LP35116-7 的核心優勢之一在于其高達 200V 的耐壓能力,這使得它能夠在各種復雜的電源環境中穩定工作,無需額外的保護電路。同時,它支持 DCM 和 CCM 模式,能夠根據不同的應用場景靈活切換,滿足從低功率到高功率的各種電源需求。
該芯片采用了多項專利技術,包括整流管開通技術、周期追蹤技術和死區時間外置可編程技術。通過這些技術,LP35116-7 能夠有效避免因激磁振蕩引起的誤動作,減少關斷延遲,從而顯著提高電源轉換效率。此外,其多樣化的 VCC 供電技術確保了在多種輸出電壓條件下,芯片的穩定供電,進一步提升了系統的可靠性和適應性。

在電氣參數方面,LP35116-7 表現卓越。其 VCC 工作電壓范圍為 5.8V 至 6.4V,啟動電壓為 4.3V 至 4.7V,欠壓保護閾值為 3.8V 至 4.2V。整流管的開通電壓閾值為 -0.25V 至 -0.15V,關斷閾值為 -8mV 至 -2mV。驅動能力方面,其驅動電壓最大值為 6V,驅動腳出電流典型值為 1.5A,入電流典型值為 4A,上升時間為 25ns,下降時間為 10ns。這些參數確保了芯片在高效率和快速響應之間的良好平衡。

在反激電源設計中,LP35116-7 的應用非常廣泛。它可以通過 D 腳直接從輸出端獲取 VCC 供電,簡化了電路設計。在輸出電壓高于 6.5V 的情況下,通過在 VOUT 與輸出電容正端之間串接 500Ω 至 1KΩ 的電阻,可以進一步增強 VCC 供電能力,提高系統效率。此外,通過外接電阻到 T 腳,還可以靈活設置死區時間,優化同步整流的性能。
對于正激電源,LP35116-7 同樣表現出色。它能夠通過 D 腳或輔助繞組為 VCC 提供電源,確保在高頻和高功率條件下穩定工作。其專利的周期追蹤技術可以精確預判原邊 PWM 信號的開通時刻,確保同步整流管在原邊信號開通前安全關斷,避免交越失真。
在充電器和適配器領域,LP35116-7 的高效率和靈活配置能力使其成為理想選擇。它能夠支持多種輸出電壓和功率范圍,同時通過優化的同步整流控制,顯著降低功耗,提高充電效率。這對于滿足現代電子設備對快速充電和高效能的需求至關重要。
LP35116-7 作為一款高性能副邊同步整流驅動芯片,憑借其高耐壓、多模式支持、專利技術和優化設計,在反激、正激電源以及充電器和適配器等應用中展現出卓越的性能。它不僅提高了電源轉換效率,還簡化了電路設計,增強了系統的可靠性和適應性。隨著對電源效率和性能要求的不斷提高,LP35116-7 必將成為未來電源設計中的重要選擇之一。