在現代家居生活中,電磁爐、空調、DVD播放器和機頂盒等小家電已成為日常生活的必需品。這些設備對電源管理芯片的性能要求極高,以確保穩定、高效的能源轉換。DK106芯片,作為一款高性能的電源管理芯片,為這些小家電提供了理想的電源解決方案。
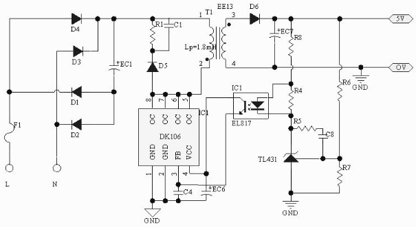
DK106是由東科生產的6W次級反饋反激式AC-DC離線式開關電源控制芯片。這款芯片以其高集成度的CMOS電路設計,提供了輸出短路、次級開路、過溫和過壓等多重保護功能。DK106內置高壓功率管和自供電線路,具有外圍元件極少,變壓器設計簡單,是小家電電源管理的理想選擇。

全電壓輸入范圍:支持85V至265V的寬電壓輸入范圍,適應全球不同地區的電網環境。
內置700V高壓功率管:提高了系統的耐壓能力和可靠性。
低待機功耗:小于0.3W的待機功耗,符合現代電源管理的能效要求。
65KHz PWM開關頻率:提供了穩定的電源輸出,同時降低了電磁干擾。
專利自供電技術:無需外部輔助繞組,簡化了電路設計。

高效率:DK106在全負載范圍內提供高達90%以上的轉換效率,有效降低能耗。
優異的熱性能:內置熱保護功能,確保在高負載條件下也能穩定工作。
全面的保護功能:包括過溫、過流、過壓以及輸出短路保護,確保系統安全運行。
簡化的外圍設計:高集成度減少了外部元件的需求,簡化了電路設計,降低了成本。
電磁爐:DK106為電磁爐提供了穩定高效的電源解決方案,支持快速加熱和精確的溫度控制。
空調系統:在空調系統中,DK106確保了壓縮機和風扇的穩定運行,提高了能效比。
DVD播放器和機頂盒:為DVD播放器和機頂盒提供了高質量的電源,確保了視頻和音頻輸出的穩定性。
DK106芯片以其高效率、優異的熱性能和全面的保護功能,在電磁爐、空調、DVD播放器和機頂盒等小家電中展現出顯著的優勢。選擇DK106,意味著為您的小家電選擇了一個穩定、高效且可靠的電源管理解決方案。隨著家電市場的不斷發展,DK106芯片有望在更多領域展現其價值,為各種家電設備提供強有力的電源支持。